福建高速养护网 - 半岛online(中国)
半岛web版登录入口
公司概况
公司简介
公众出行指南
新闻中心
全部
公司新闻
企业文化
通知公告
政策法规
人力资源
经营管理
全部
招标采购
政策法规
党建之窗
半岛web版登录入口
新闻中心
热点关注
招标采购
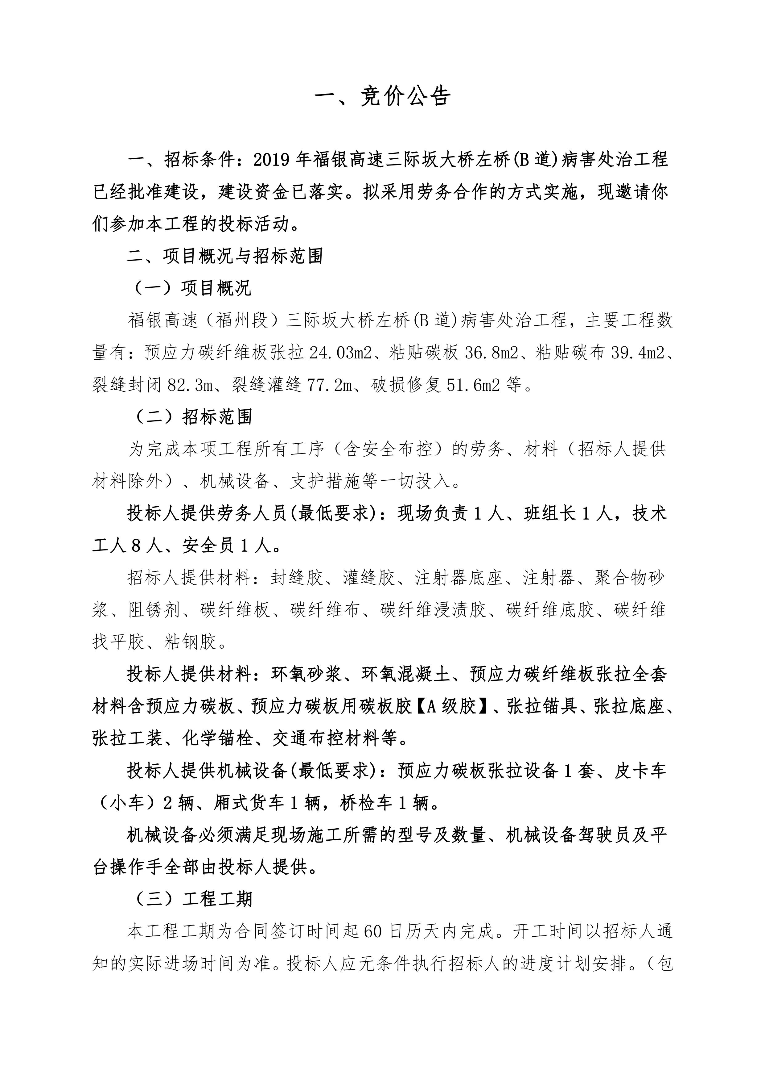
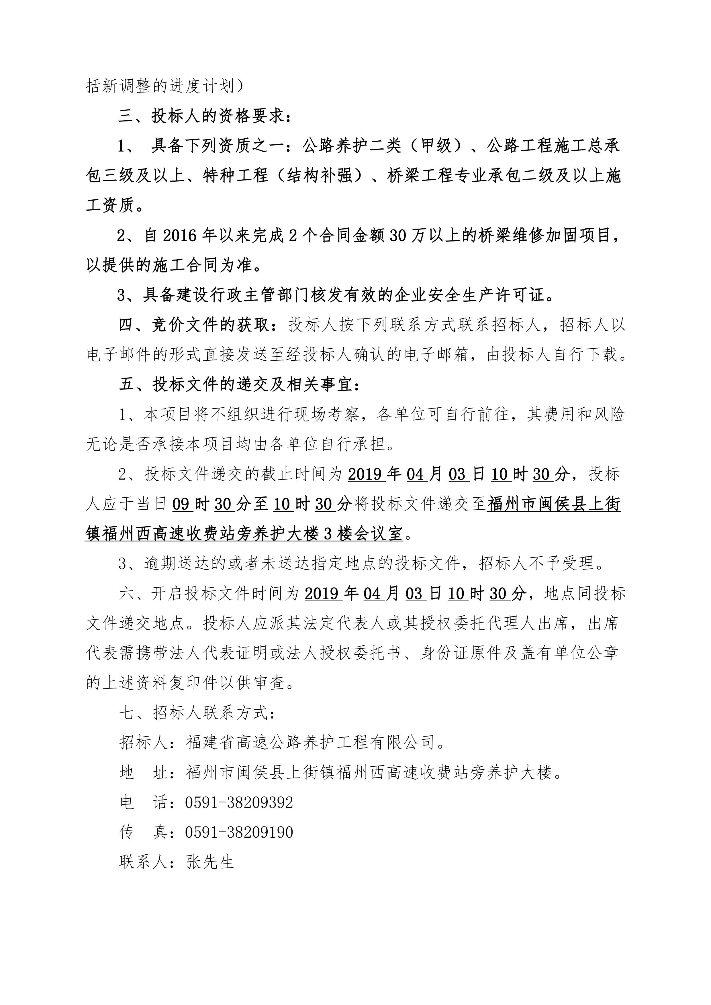
2019年福银高速三际坂大桥左桥(B道)病害处治工程劳务合作队伍选择竞价公告
2019-03-28 13:00:47
半岛web版登录入口
68
上一篇
: 公司党委委员郑忠毅到漳龙龙岩段路面提升改造工程检查指导现场施工工作
下一篇
: 2019年生产及管理车辆采购邀请公告
公司概况
公司简介
公众出行指南
新闻中心
公司新闻
企业文化
通知公告
政策法规
人力资源
经营管理
招标采购
政策法规
联系我们
友情链接:
福建省高速公路集团有限公司
美橙云
米揣建站
九游网页版
|
华体会体育hth首页,华体会hth体育最新登录,www.hth.com,华体会hth体育,华体会hth,华体会,hth
|
开云官方网页版
|
开云手机版登录入口
|
开云手机站登入
|
爱游戏ayx
|
亚星游戏官网
|
华体会在线登录
|
易游体育·(中国)官方网站,登录入口
|